当前位置:MM131美女网 > 社会百态

上海民办幼升小奇葩考题难倒家长 市教委要追责

  来源:mm131美女图片(www.131mm.cc)   时间:2016-10-29 21:59  用户:苏珊

导读:原标题:最新! 幼升小“考焦”家长?市教委要求对相关学校通报批评,对负责人追责 最新:昨天上海民办幼升小“奇葩”考题刷屏朋友圈,就在刚刚市教委就民办阳浦和青浦世外招...

原标题:最新! 幼升小“考焦”家长?市教委要求对相关学校通报批评,对负责人追责

最新:昨天上海民办幼升小“奇葩”考题刷屏朋友圈,就在刚刚市教委就民办阳浦和青浦世外招生面谈相关问题的作出了处理意见

上海民办幼升小奇葩考题难倒家长 市教委要追责

回顾

犹如战场?

魔都这个周末不平静

民办小学门口人头攒动严阵以待

上海民办中小学招生面谈就在这两天

多少父母带娃上人生第一次战场啊

上海民办幼升小奇葩考题难倒家长 市教委要追责

让你瞬间回忆起曾经的高考时代....

然而我们当年高考大门前也没有这么多殷切的眼神

上海民办幼升小奇葩考题难倒家长 市教委要追责

殷切之余,让我们开动脑筋,做做这些题目

对,这些题是为父母准备的

上海民办幼升小奇葩考题难倒家长 市教委要追责

上海民办幼升小奇葩考题难倒家长 市教委要追责

上海民办幼升小奇葩考题难倒家长 市教委要追责

上海民办幼升小奇葩考题难倒家长 市教委要追责

上海民办幼升小奇葩考题难倒家长 市教委要追责

上海民办幼升小奇葩考题难倒家长 市教委要追责

上海民办幼升小奇葩考题难倒家长 市教委要追责

上海民办幼升小奇葩考题难倒家长 市教委要追责

额...有着无数考试经验的小观都彻底败下阵来

故事并没有结束,除了一系列给家长的考题,调查爷爷奶奶的学历才更让人惊讶。

了解一下家庭基本构成也没啥,但是学历和毕业院校也要考察,这个不是考学识,是考基因吧!

上海民办幼升小奇葩考题难倒家长 市教委要追责

上海民办幼升小奇葩考题难倒家长 市教委要追责

上海民办幼升小奇葩考题难倒家长 市教委要追责

对此有人吐槽有人内疚

这次“面谈”让人领悟人生真谛

“一味让子女补课,自己怎么能不进步呢?

活到老学到老,否则愧对子女啊!”

上海民办幼升小奇葩考题难倒家长 市教委要追责

上海民办幼升小奇葩考题难倒家长 市教委要追责

后续

并没有考家长,只是怕家长等待中太枯燥?

面对吐槽,相关学校作出了声明回应

表示出题根本不是为了考家长,而是为了让家长在等候中娱乐一下

上海民办幼升小奇葩考题难倒家长 市教委要追责

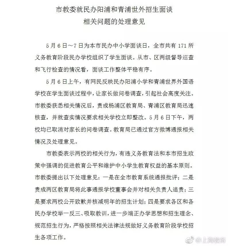
今天,市教委就民办阳浦和青浦世外招生面谈相关问题作出处理意见

上海民办幼升小奇葩考题难倒家长 市教委要追责

其实所有事情都不能一概而论

我们不能为了吐槽而吐槽

并不是所有学校都是这么面谈的

比如徐汇区爱菊小学面谈则是一次充满童趣的体验快乐游戏之旅。

上海民办幼升小奇葩考题难倒家长 市教委要追责

民办爱菊小学的“动感地带”板块,让孩子们在欢快的节奏中,一起运动。摄影:李立基

每20个孩子美轮美奂的一辑,经过身份和照片验证后,开始进入“智趣天下”、“故事城堡”、“动感地带”和“童言无忌”4个板块。在“智趣天下”板块中,孩子们带上耳机,玩转IPAD,在快乐的游戏中比眼力、赛速度;“故事城堡”板块中,孩子们和老师一对一交流,根据IPAD上的动画讲故事;“动感地带”中,小伙伴跟随明快的节奏,伸手、踢腿、弯腰,一起蹦蹦跳;而“童言无忌”中,小朋友10人美轮美奂的一辑与老师们面对面,畅所欲言……4个板块的面谈完成后,小朋友还收到学校赠送的小礼物。今年面谈过程中,新增了全程录像、录音。

关于本周末的幼升小面谈市教委的要求是这样的:

市教委要求

民办小学、初中招生须遵守“三个承诺”:

不提前开展报名和面谈等工作

不收取各种特制的学生个人简历及各类获奖证书

招生录取不与任何社会教育培训机构挂钩

各区教育局制定民办中小学招生“三个承诺”监管方案并向社会公布,学校要将“三个承诺”放在“校园开放日”活动通告(通知)、招生简章的显著位置。

民办中小学的校长、教师不得提前到幼儿园、小学作招生宣讲、遴选学生。

那么义务教育阶段民办学校招生不看竞赛证书看啥?

民办学校:看综合素质!

怎么看呢?

民办学校:结合本校办学理念与办学特点,通过不断完善面谈内容与方式,认真考察学生的综合素质。所以,家长不必焦虑,也不用带孩子突击培训。

民办中小学到底青睐怎样的孩子?

一些校长透露:根据以往经验,其实日常学习习惯、行为规范好的学生,特别是自我管理能力强、性格阳光自信的孩子,今后学习最具上升潜力。

“奇葩”背后的焦虑

昨天幼升小面谈题刷屏成网红,充分反映了家长对孩子学习成长的焦虑。我们过去觉得,不过是读小学而已,如今整个过程为何如此煎熬?

怕他们进不了好学校,输在起跑线

怕自己不够格,拖了孩子的后腿

就在昨天,小观参加了“新解放教育讲坛”,里面的事例可能会舒缓下大家焦虑的心情。

有位家长向校长提问,在场的小观从这位家长的语音语调中感受到了深深的焦虑和失望:

家长:我的孩子无缘曹杨二中,也就是说,他已经成为最后的20-30%,只能进了中专。

校长:所谓行行出状元,条条大路通罗马,但是要记住每一行的状元只有一个,只有奔跑着前行才能到达罗马。所以,未来的人生只有不断努力,才可能达到成功。作为家长,你要先相信孩子!

全国技术能手张冬伟,是LNG船焊接骨干,陆续获得中央企业技术能手,全国技术能手等,更成为中央电视台《大国工匠》8位主角之一。

他说,小的时候我没什么特别的目标。初三那年我选择了沪东技校电焊专业,每次钢板烧焊完成,都会看一下自己的成果,像在欣赏艺术品。学生时期我的产品并不漂亮,刚上手很难掌握好焊接速度。可那有什么关系?谁也不是天生就会烧电焊的,年轻就是资本,勤能补拙。倔脾气上来,多看多问多练。功夫不负有心人,毕业时我以优异的成绩进入沪东造船厂,彻底爱上了这一行。

是啊,孩子在面谈中表现得怎样,不代表学习能力高低,小的时候没有特别目标,不代表成不了才。人生长着呢,条条大路通罗马,一次面谈不能代表一切,幼升小就焦虑,太早了吧。

幼升小面谈题让父母祖辈焦虑,但反思教育的问题,我也相信主管部门一直在努力纠正。而我们就算相信了无数以赚钱为目的的培训机构告诉你的“一切要趁早”,但也无法错过未来的自己永远在未来……

如果我们摆脱世俗的所谓“成功学”,问问自己的孩子究竟适合什么,喜欢什么,怎样开心,也许,这世界会少很多焦躁。

那就最后娱乐大众一下,考家长的那套题,基本上来自瑞文测试,昨晚也让诸多家长开心或焦心地测自己的智商了。点击→60道题,看看你够格带娃去面试不?

做了题是不是发现自己还不如娃?你都做不到为何还要孩子们做到?小观觉得欲要“鸡”娃,先“鸡”自己,放下焦虑吧,言传身教、顺其自然才是教育孩子的良方。

注:此处的“鸡”代表“鸡血”,即“给孩子打鸡血”。

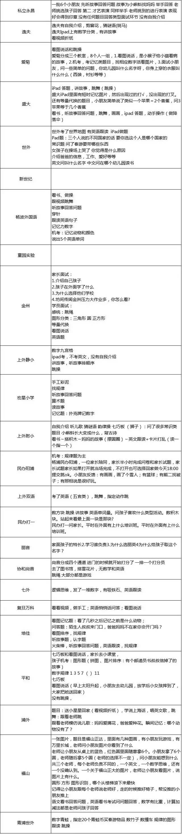
附:网传的民办小学幼升小题目

上海民办幼升小奇葩考题难倒家长 市教委要追责

美女精选

About's | 联系方式 | 广告服务 | 免责声明 | 版权声明 | 加入我们 | 网站地图 | 意见反馈 | 投稿 | 隐私政策 Copyright ©  MM131美女图片网 www.131mm.cc ALL Rights Reserved. 本站提供高清美女图片仅供免费欣赏,部分mm图片资源来自互联网整理,如有侵犯版权请联系我们立即处理。 网站备案号 :

关注美女微信mm美女图片公众号